【导读】华图平顶山人事考试网同步微信公众号发布: 鲁山县2022年第一批公益性岗位招聘简章,详细信息请阅读下文!如有疑问请加【交流群汇总】 ,更多资讯请关注平顶山华图微信公众号(pds-huatu) 。
为进一步促进就业困难人员就业,根据平顶山市人力资源和社会保障局《关于确定平顶山市2022年度公益性岗位开发计划的通知》(平人社就业〔2022〕5号)文件精神,结合我县工作需要,鲁山县30家行政事业单位共同开发机关后勤服务及其他公共服务类公益性岗位130个,招收我县就业困难高校毕业生及其他城镇就业困难人员。
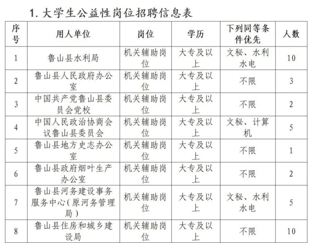
本次公益性岗位招聘分为大学生公益性岗位招聘及一般性公益性岗位招聘。
毕业两年内(2020届及2021届)未就业的高校毕业生(含技师学院高级工班、预备技师班和特殊教育院校职业教育类毕业生)且符合下列条件之一的:
(2)当年经县级以上总工会认定的城镇特困职工家庭的;
1.报名时间:2022年4月22日——2022年5月16日(共计20天时间,五一劳动节期间休息,周末不休息)
2.报名地点:老城大街中段县政府对面中业人力资源市场
现场报名:报考人员须提交本人《就业创业登记证》、就业困难人员认定材料、身份证、户口本、毕业证、学信网教育部学历证书电子注册备案表(仅限大学生公岗提供)等相关材料的原件及复印件。填写《公益性岗位就业申请表》及《报名表》,附2张近期免冠一寸彩照。
线上报名:报名人员须将上述各项材料制作成电子扫描件发送至zyrl5051688@163.com邮箱。
按照”先特困后困难,先本科后专科,专业对口优先”的原则,经考核后择优聘用,合同期限3年,试用期3个月。实行劳务派遣,与劳务派遣单位签订劳动合同。月工资不低于2400元左右(含个人交纳的五险),并且根据最低工资标准调整进行相应调整。
本次招聘工作资格审查贯穿全过程,重点审查应聘者的资格条件、违法违纪情况等。提交的信息和提供的有关材料必须真实有效。报名人员可按照岗位信息选择意向单位岗位,最终岗位根据实际情况进行分配。凡不符合招聘条件的、具有影响任职情形的及在招聘过程中弄虚作假的,发现,一律取消应聘资格。
请扫描以下二维码获取《公益性岗位就业申请表》及《报名表》
以上是 鲁山县2022年第一批公益性岗位招聘简章的全部内容,更多关于鲁山县第一批公益性岗位招聘,简章快讯信息敬请关注平顶山人事考试网频道。

本文标签: 简章 (编辑:zhangguangya)